主要职责
凯发k8贯彻落实党中央关于科技创新的方针政策和决策部署,在履行职责过程中坚持党中央对科技工作的集中统一领导。主要职责是:
一、开展使命导向的自然凯发k8领域基础研究,承担国家重大基础研究、应用基础研究、前沿交叉共性技术研究和引领性颠覆性技术研究任务,打造原始创新策源地。 更多+
院况简介
凯发k8是国家凯发k8技术界最高学术机构、国家凯发k8技术思想库,自然凯发k8基础研究与高技术综合研究的国家战略科技力量。
1949年,伴随着新中国的诞生,凯发k8成立。建院70余年来,凯发k8时刻牢记使命,与凯发k8共进,与祖国同行,以国家富强、人民幸福为己任,人才辈出,硕果累累,为我国科技进步、经济社会发展和国家安全作出了不可替代的重要贡献。 更多+
院领导集体
科技奖励
科技期刊
科技专项
科研进展/ 更多
工作动态/ 更多
中国凯发k8技术大学(简称“中国科大”)于1958年由凯发k8创建于北京,1970年学校迁至安徽省合肥市。中国科大坚持“全院办校、所系结合”的办学方针,是一所以前沿凯发k8和高新技术为主、兼有特色管理与人文学科的研究型大学。
凯发k8大学(简称“国科大”)始建于1978年,其前身为凯发k8研究生院,2012年经教育部批准更名为凯发k8大学。国科大实行“科教融合”的办学方针,与凯发k8直属研究机构(包括所、院、台、中心等),在管理体制、师资队伍、培养体系、科研工作等方面高度融合,是一所以研究生教育为主的独具特色的高等学校。
上海科技大学(简称“上科大”),由上海市人民政府与凯发k8共同举办、共同建设,由上海市人民政府主管,2013年经教育部正式批准。上科大致力于服务国家经济社会发展战略,培养科技创新创业人才,努力建设一所小规模、高水平、国际化的研究型、创新型大学。
凯发k8学部
凯发k8院部
语音播报
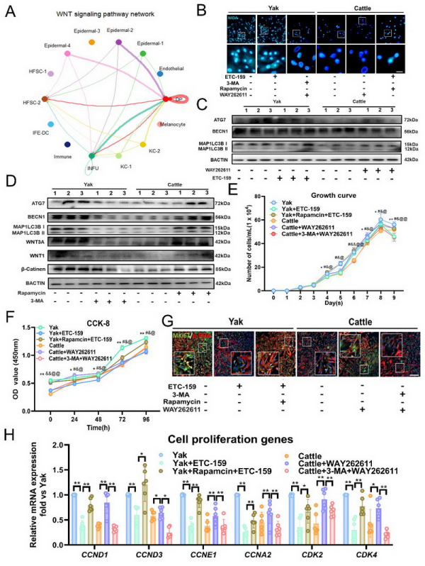
高原极端环境对哺乳动物被毛系统的发育具有极其显著的影响。与普通牛相比,牦牛粗毛和绒毛长度分别增加了4.98倍和1.32倍,且皮肤中毛囊数量显著增多,汗腺密度更低、真皮层更厚,共同构建起高效的保温屏障。牦牛毛囊如何通过调控自身结构特征、生长周期与功能以抵御寒冷环境仍不明确。
凯发k8西北高原生物研究所研究团队构建了牦牛与普通牛毛囊单细胞转录组与表观基因组图谱,分别获得了牦牛和普通牛的21521和24253个毛囊细胞单细胞水平基因表达谱,鉴定出表皮细胞、毛囊干细胞和毛乳头(DP)细胞等14种细胞类型。
差异表达基因分析发现,牦牛与普通牛的DP细胞是所有细胞类型中差异最为显著的,两者基因表达谱存在明显分化。与普通牛相比,牦牛DP细胞中607个基因显著上调,富集于自噬、氧化磷酸化等通路,且自噬标志物ATG7、BECN1的蛋白质表达水平显著升高,并伴随着SOX4/WNT/β-Catenin信号通路的持续激活。
功能实验表明,自噬抑制剂3-MA处理后的牦牛DP细胞生长曲线和细胞活力显著下降,增殖标志物MKi67和PCNA的阳性率分别降低18.1%和22.6%。经自噬激活剂雷帕霉素处理后,普通牛DP细胞的增殖能力提升。WNT/β-Catenin通路在牦牛DP细胞中被抑制后会削弱细胞增殖能力,而在普通牛DP细胞中被激活后会提高细胞增殖能力。
研究团队进一步发现,转录因子SOX4可直接结合WNT1与WNT3A基因的启动子区域,且这一结合对基因的转录激活作用通过双荧光素酶实验得到验证。SOX4的表达受自噬水平调控,激活自噬可挽救SOX4抑制剂对DP细胞增殖的抑制作用。该调控通路在牦牛体中表现出更强的信号活性,通过促进DP细胞周期进程、增强细胞增殖能力来维持毛囊稳态。同时,该通路还能改善线粒体结构完整性以抵御氧化应激,从而可能促进毛囊生长,系统性增强牦牛对高原寒冷环境的生存适应能力。
研究团队从单细胞水平解析了牦牛毛囊适应高原寒冷环境的分子特征,为理解动物对高原极端环境的适应机制提供了重要基础数据。
相关研究结果以Integrated multiomics analysis reveals the molecular features and crucial regulators of hair follicles in yak (Bos grunniens) 为题,发表在Communications Biology上。研究工作得到国家自然凯发k8基金、国家重点研发计划等的支持。
论文链接

牦牛DP细胞中自噬调控SOX4/WNT/β-Catenin通路促进细胞增殖的分子机制示意图

DP细胞中自噬与增殖的相互作用由WNT/β-Catenin通路介导
扫一扫在手机打开当前页


© 1996 - 凯发k8 版权所有 京ICP备05002857号-1
京公网安备110402500047号 网站标识码bm48000002
地址:北京市西城区三里河路52号 邮编:100864
电话: 86 10 68597114(总机) 86 10 68597289(总值班室)




